آپلود ویدئو | ورود | ثبت نام


deluxeboy-

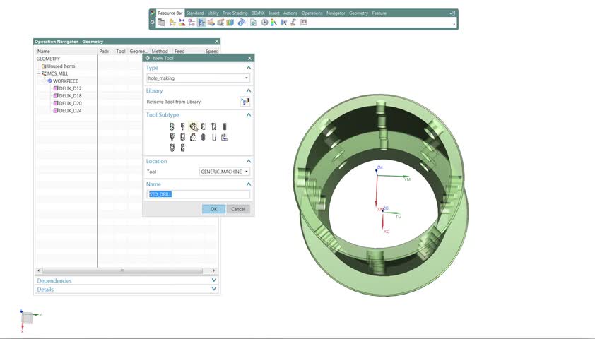
Siemens Nx | Group Feature and Drilling


Embed گزارش تخلف

مشاهده 1321

دریافت ویدئو: حجم کم کیفیت بالا
توسط deluxeboy در 08 Jul 2015
توضیحات:

Siemens Nx | Group Feature and Drilling

لغات کلیدی:

nx, siemens, siemens nx, nx9, nx 10, drilling, drill, nx10, unigraphics, ug


comments powered by Disqus

درباره ما | تماس با ما | قوانین تخته سفید