آپلود ویدئو | ورود | ثبت نام


آشوزوشت-

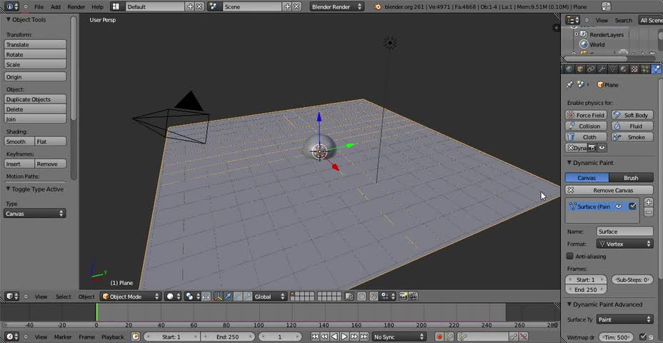
Dynamic Paint Waves Tutorial - Blender 2.61


Embed گزارش تخلف

مشاهده 1309

دریافت ویدئو: حجم کم کیفیت بالا
توسط آشوزوشت در 21 Aug 2014
توضیحات:

Sorry if I sound weird, I had a cold when I recorded this tutorial. Anyways I hope this helps!

لغات کلیدی:

blender, dynamic, paint, waves, tutorial, 2.61


comments powered by Disqus

درباره ما | تماس با ما | قوانین تخته سفید