آپلود ویدئو | ورود | ثبت نام


mohsevsam-

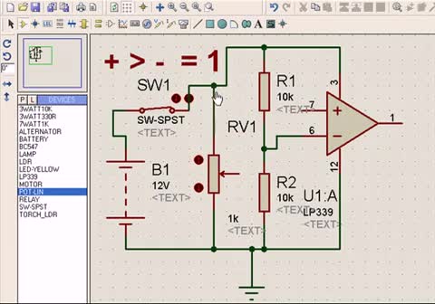
الکترونیک با پروتئوس 4


Embed گزارش تخلف

مشاهده 1800

دریافت ویدئو: حجم کم کیفیت بالا
توسط mohsevsam در 17 Apr 2014
توضیحات:

لغات کلیدی:

Basic4


comments powered by Disqus

درباره ما | تماس با ما | قوانین تخته سفید