آپلود ویدئو | ورود | ثبت نام


deluxeboy-

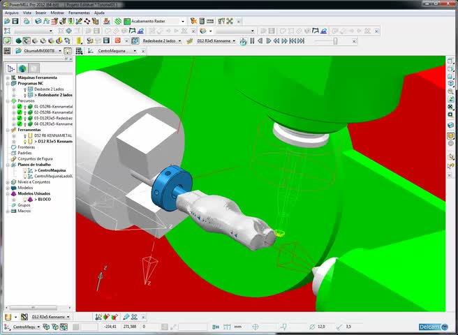
Tutorial Powermill 04 - 4 Eixo - Simulação do redesbaste em 4 eixo


Embed گزارش تخلف

مشاهده 1456

دریافت ویدئو: حجم کم کیفیت بالا
توسط deluxeboy در 02 Oct 2014
توضیحات:

Simulação do redesbaste em 4 eixo

لغات کلیدی:

PowerMILL, Software, (Industry), Tutorial, (Media, Genre), cnc, catia, ugs, delcam, videoauloa, video, aula, usinagem, Professor, Horizonte, Steel, Washing, Name...


comments powered by Disqus

درباره ما | تماس با ما | قوانین تخته سفید