آپلود ویدئو | ورود | ثبت نام


آشوزوشت-

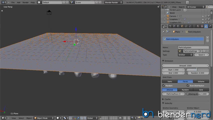
blender 2.5 pebble field tutorial


Embed گزارش تخلف

مشاهده 1441

دریافت ویدئو: حجم کم کیفیت بالا
توسط آشوزوشت در 01 Jan 2014
توضیحات:

This tutorial will show you how to create a field of pebbles using a simple method that can be applied to create almost any realistic environment. You will l...

لغات کلیدی:

blender, modeling, pebble, field, tutorial, nerd, 2.5


comments powered by Disqus

درباره ما | تماس با ما | قوانین تخته سفید