آپلود ویدئو | ورود | ثبت نام


deluxeboy-

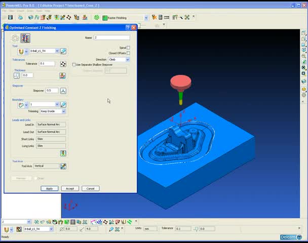
PowerMILL High Speed Machining Interleaved Const Z - Steep and Shallow


Embed گزارش تخلف

مشاهده 1312

دریافت ویدئو: حجم کم کیفیت بالا
توسط deluxeboy در 03 Oct 2014
توضیحات:

PowerMILL can quickly and automatically machine the whole model using different strategies for the steep and shallow regions. These strategies are combined t...

لغات کلیدی:

Delcam, PowerMILL


comments powered by Disqus

درباره ما | تماس با ما | قوانین تخته سفید