آپلود ویدئو | ورود | ثبت نام


davidm-

Getting Started with CadSoft EAGLE


Embed گزارش تخلف

مشاهده 1250

دریافت ویدئو: حجم کم کیفیت بالا
توسط davidm در 29 Nov 2014
توضیحات:

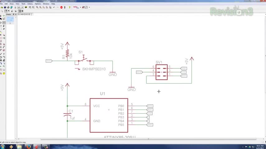
When your project gets past the prototype stage, it's best to get a PCB printed to design and print it. On today's episode, Ben shows you how to use EAGLE so...

لغات کلیدی:

Ben Heck, element14, Revision3, electronics shielding, CadSoft EAGLE, PCBs, Schematics, ATTINY, integrated circuits, pinball, The Ben Heck Show, how-to, step...


comments powered by Disqus

درباره ما | تماس با ما | قوانین تخته سفید