آپلود ویدئو | ورود | ثبت نام


طــــراح-

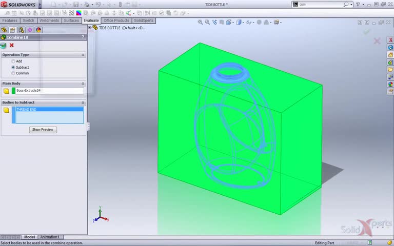
Calculating Volume Content with SolidWorks - July 2012


Embed گزارش تخلف

مشاهده 1305

دریافت ویدئو: حجم کم کیفیت بالا
توسط طــــراح در 31 May 2015
توضیحات:

Did you just design a container for a bottle and need to calculate the volume? Learn how to change your design without affecting the volume of it. Come find ...

لغات کلیدی:

Volume Content SolidWorks, SolidXperts, My3DXperts


comments powered by Disqus

درباره ما | تماس با ما | قوانین تخته سفید