آپلود ویدئو | ورود | ثبت نام


alimardaniarman-

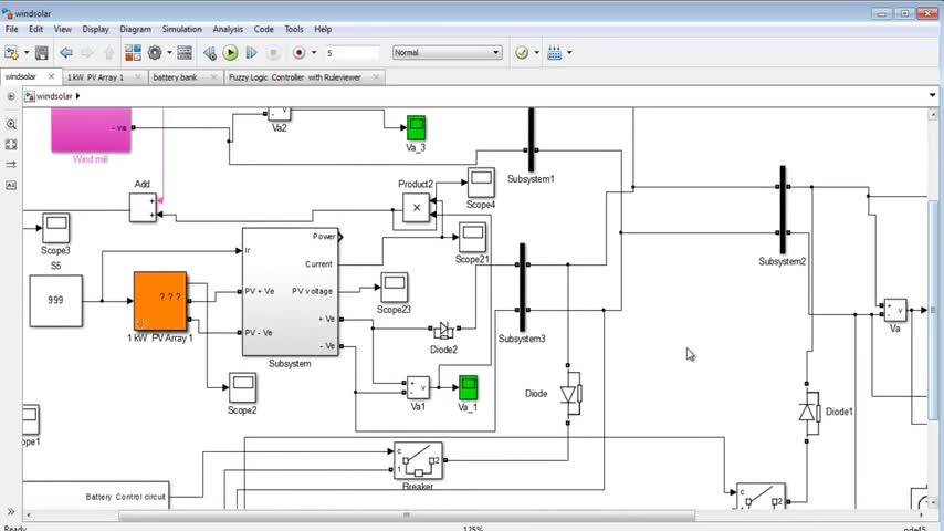
Wind solar power System matlab simulink projects


Embed گزارش تخلف

مشاهده 980

دریافت ویدئو: حجم کم کیفیت بالا
توسط alimardaniarman در 11 Mar 2017
توضیحات:

Contact Best Phd Projects Visit us: http://www.phdprojects.org/ http://www.phdprojects.org/gns3-network-simulator-projects/

لغات کلیدی:

Wind solar power System matlab simulink NETWORK SIMULATOR projects, Wind solar power System matlab simulink projects Programs, Wind solar power System matlab...


comments powered by Disqus

درباره ما | تماس با ما | قوانین تخته سفید