آپلود ویدئو | ورود | ثبت نام


sam-

Maya PullDownit VFX Tutorial Series Video 1


Embed گزارش تخلف

مشاهده 1580

دریافت ویدئو: حجم کم کیفیت بالا
توسط sam در 16 Feb 2014
توضیحات:

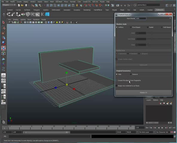
Uniform-Fracturing Techniques: In this first series of tutorial videos, we take a look at the procedural fracturing tool in the PullDownIt plugin for Max and...

لغات کلیدی:

PDI, PullDownIt, Fracturing, shattering, Maya, plugin, Max, Plugin, dynamics, rigid, bodies, simulation, procedural, fracturing, procedural, shattering, dynamic, s...


comments powered by Disqus

درباره ما | تماس با ما | قوانین تخته سفید