آپلود ویدئو | ورود | ثبت نام


sam-

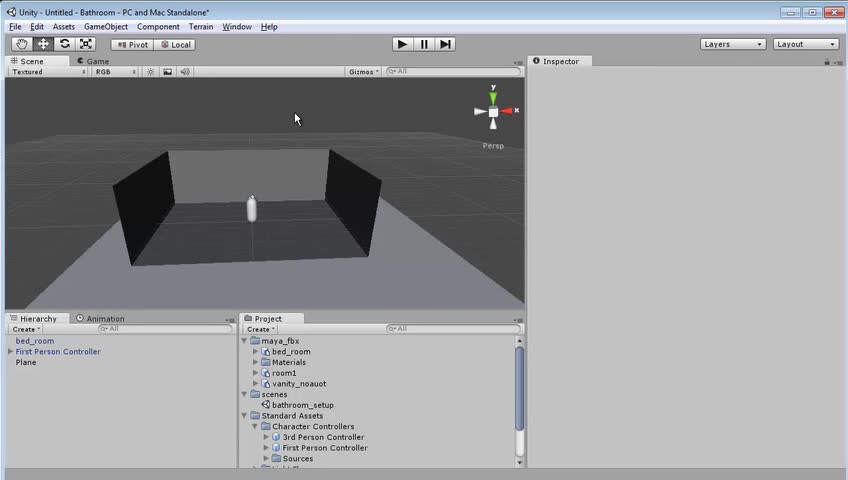
Unity 3D and Maya Pipeline Integration Tips and Tricks


Embed گزارش تخلف

مشاهده 1489

دریافت ویدئو: حجم کم کیفیت بالا
توسط sam در 17 Mar 2014
توضیحات:

Join Edithson Abelard of Passion 47, as he shows you some tips and tricks on how to work with a Unity 3D and Maya pipeline. * Learn how to block out models i...

لغات کلیدی:

Unity, 3d, Maya, unity, and, maya, unity, 3d, pipeline, how, to, unity, 3d, unity, 3d, tutorial, unity, 3d, scale, factor, unity, 3d, maya, export, export, maya, unity, 3d, fbx, ...


comments powered by Disqus

درباره ما | تماس با ما | قوانین تخته سفید