آپلود ویدئو | ورود | ثبت نام


ali-

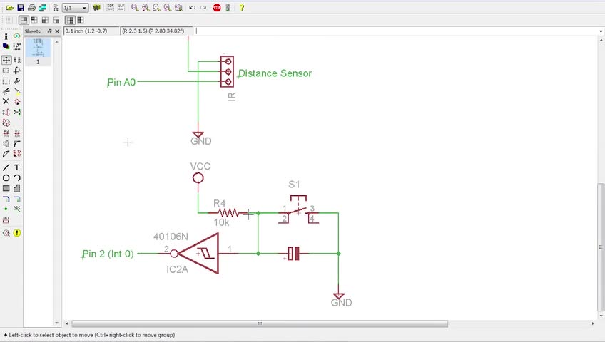
Arduino Tutorial Part 10: Interrupts


Embed گزارش تخلف

مشاهده 1959

دریافت ویدئو: حجم کم کیفیت بالا
توسط ali در 07 Jan 2013
توضیحات:

لغات کلیدی:


comments powered by Disqus

درباره ما | تماس با ما | قوانین تخته سفید