آپلود ویدئو | ورود | ثبت نام


deluxeboy-

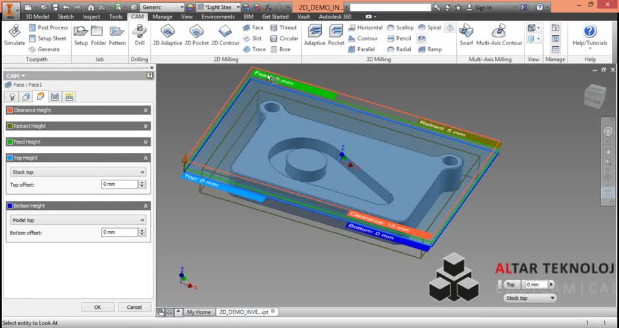
Inventor HSM - 03 Face


Embed گزارش تخلف

مشاهده 1138

دریافت ویدئو: حجم کم کیفیت بالا
توسط deluxeboy در 11 Dec 2015
توضیحات:

Altar Teknoloji tarafından hazırlanan videoda Inventor HSM’de face ve çalışma şekli anlatılmıştır. www.autodesk.com/products/inventor/overv­iew

لغات کلیدی:

Autodesk, Autodesk Türkiye, inventor hsm, inventor hsm face, inventor download


comments powered by Disqus

درباره ما | تماس با ما | قوانین تخته سفید