آپلود ویدئو | ورود | ثبت نام


deluxeboy-

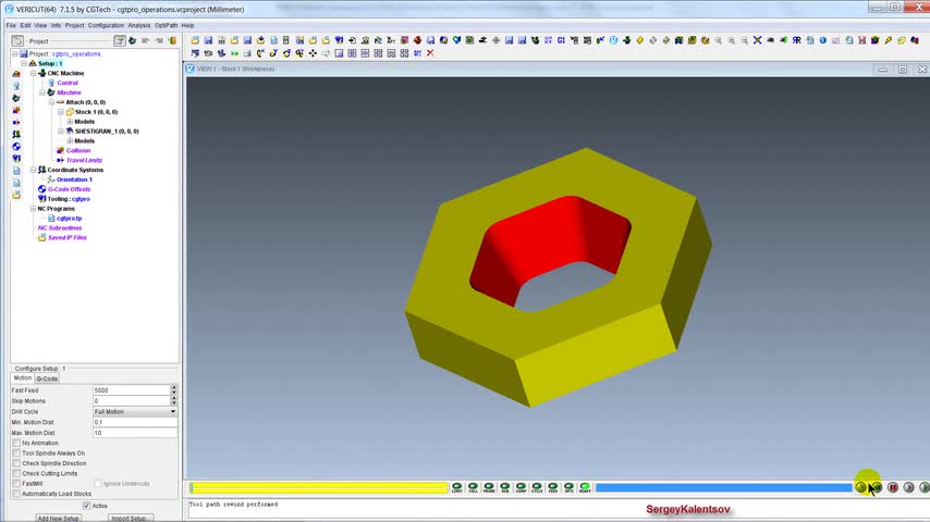
Видеоурок Creo Parametric 3.0 Обработка шестигранной детали.


Embed گزارش تخلف

مشاهده 1380

دریافت ویدئو: حجم کم کیفیت بالا
توسط deluxeboy در 24 May 2016
توضیحات:

В данном видео показано создание фрезерной обработки. Торцевое фрезерование , фрезерование профиля, фрезерование поверхности, создание объема фрезерования, с...

لغات کلیدی:

creo, parametric, формат, ескд, restricted, основная надпись, моделирование, Pro Engineer, обработка, чпу, токарный, фрезерный, Видеоурок, создаем, первую, д...


comments powered by Disqus

درباره ما | تماس با ما | قوانین تخته سفید