آپلود ویدئو | ورود | ثبت نام


Sadatian-

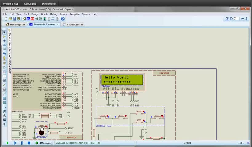
New in Proteus 8.1 Tutorial Proteus VSM for Arduino


Embed گزارش تخلف

مشاهده 1203

دریافت ویدئو: حجم کم کیفیت بالا
توسط Sadatian در 13 Mar 2016
توضیحات:

لغات کلیدی:


comments powered by Disqus

درباره ما | تماس با ما | قوانین تخته سفید