آپلود ویدئو | ورود | ثبت نام


deluxeboy-

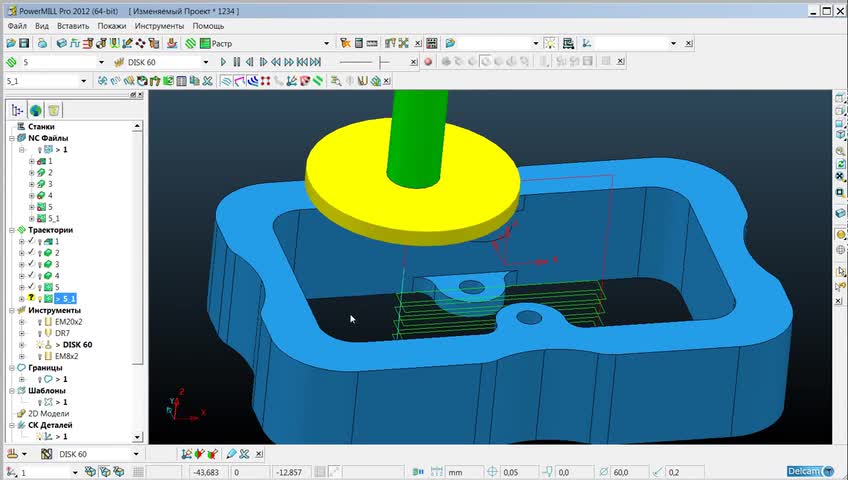
03-3 Обработка в Power Mill (информация об уроке в описании под видео)


Embed گزارش تخلف

مشاهده 1580

دریافت ویدئو: حجم کم کیفیت بالا
توسط deluxeboy در 30 Oct 2014
توضیحات:

Урок Дмитрия Головина. Ссылка для скачивания моделей: https://yadi.sk/d/DfvCoZg7bid5u Описание урока. Часть 03-1: Работа со слоями и наборами, способы закрыв...

لغات کلیدی:

Power Mill, Delcam tutorial, Delcam PowerMill, PowerMill tutorial, powermill machining, видеоуроки по power mill, уроки delcam pm, границы, шаблоны, boundary...


comments powered by Disqus

درباره ما | تماس با ما | قوانین تخته سفید