آپلود ویدئو | ورود | ثبت نام


ایران متلب-

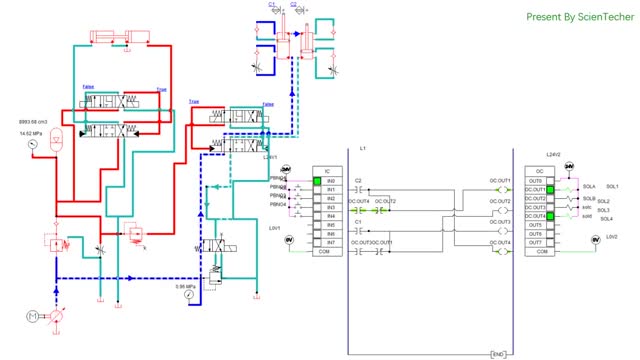
شبیه سازی هیدولیک و PLC با نرم افزار Automation Studio


Embed گزارش تخلف

مشاهده 1706

دریافت ویدئو: حجم کم کیفیت بالا
توسط ایران متلب در 09 Aug 2017
توضیحات:

لینک دانلود آموزش کامل در https://goo.gl/3yrVR4

لغات کلیدی:

اتوماسیون, صنعتی, -, Automation, studio, -, فیلم, آموزشی, ایران, متلب


comments powered by Disqus

درباره ما | تماس با ما | قوانین تخته سفید