آپلود ویدئو | ورود | ثبت نام


siavash533-

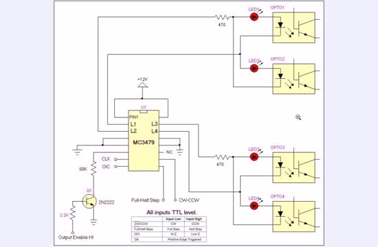
MC3479 stepper motor controller with Arduino Pt 1


Embed گزارش تخلف

مشاهده 1522

دریافت ویدئو: حجم کم کیفیت بالا
توسط siavash533 در 04 Jun 2015
توضیحات:

Code and circuits http://www.bristolwatch.com/arduino/arduino5.htm How to change a bi-polar stepper motor controller to on both uni-polar and bi-polar and to...

لغات کلیدی:

MC3479, electronics, Stepper motor, control, unipolar, bipolar, Motor, Arduino (Computing Platform), opto-couplers


comments powered by Disqus

درباره ما | تماس با ما | قوانین تخته سفید