آپلود ویدئو | ورود | ثبت نام


deluxeboy-

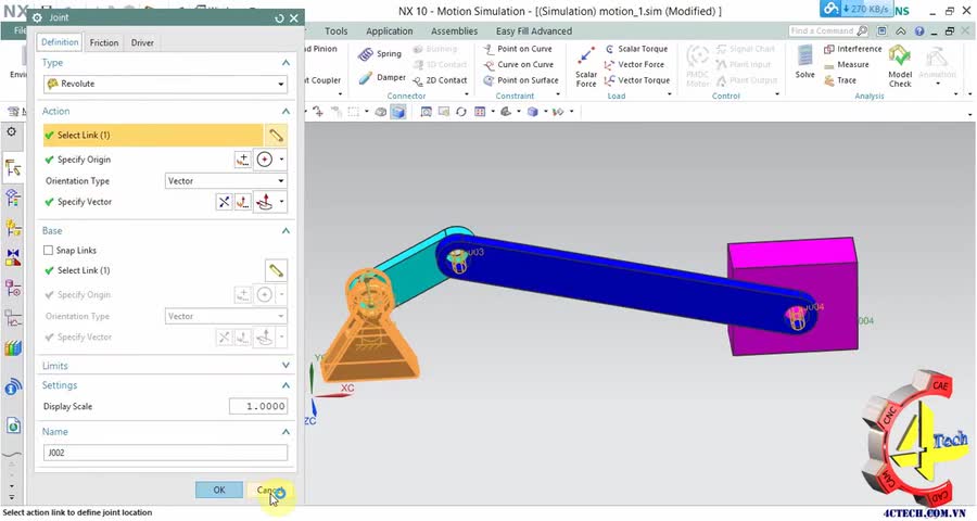
Motion Simulation Overview in NX10


Embed گزارش تخلف

مشاهده 1298

دریافت ویدئو: حجم کم کیفیت بالا
توسط deluxeboy در 03 Jun 2016
توضیحات:

Motion Simulation Overview in NX10 🎓 Bộ video FULL "Motion Simulation NX10" tại đây! http://4ctech.com.vn/nx-siemens/mo-phong-chuyen-dong/video-mo-phong.html...

لغات کلیدی:

Motion Simulation, Overview in NX10


comments powered by Disqus

درباره ما | تماس با ما | قوانین تخته سفید