آپلود ویدئو | ورود | ثبت نام


deluxeboy-

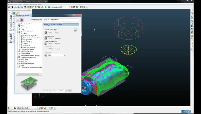
Tutorial Powermill 01 - 4 Eixo - Desbaste com 4 Eixo


Embed گزارش تخلف

مشاهده 1678

دریافت ویدئو: حجم کم کیفیت بالا
توسط deluxeboy در 02 Oct 2014
توضیحات:

Tutorial 01 para programação de 4 eixo simultaneo

لغات کلیدی:

cnc, power, powermill, cad, cam, cae, pos, processador, aula, video, 4, eixo, 5, eixo, usinagem, catia, ugs, Software, Technology, automação, controle, Tutoria...


comments powered by Disqus

درباره ما | تماس با ما | قوانین تخته سفید