آپلود ویدئو | ورود | ثبت نام


rainbmaya-

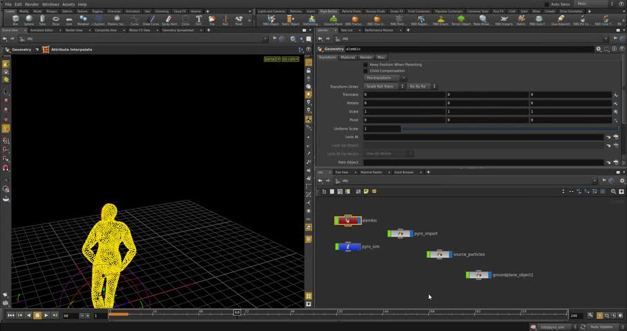
Particle trail man - Houdini Tutorial


Embed گزارش تخلف

مشاهده 1407

دریافت ویدئو: حجم کم کیفیت بالا
توسط rainbmaya در 14 May 2017
توضیحات:

Advection pop particles from pyro simulations. Mess with all parameters and have fun!

لغات کلیدی:

houdini tutorial, tutorial, 3d, vfx, major lazer tutorial, major lazer, 3d tutorial, vfx tutorial, method, houdini, pyro, pop particles


comments powered by Disqus

درباره ما | تماس با ما | قوانین تخته سفید